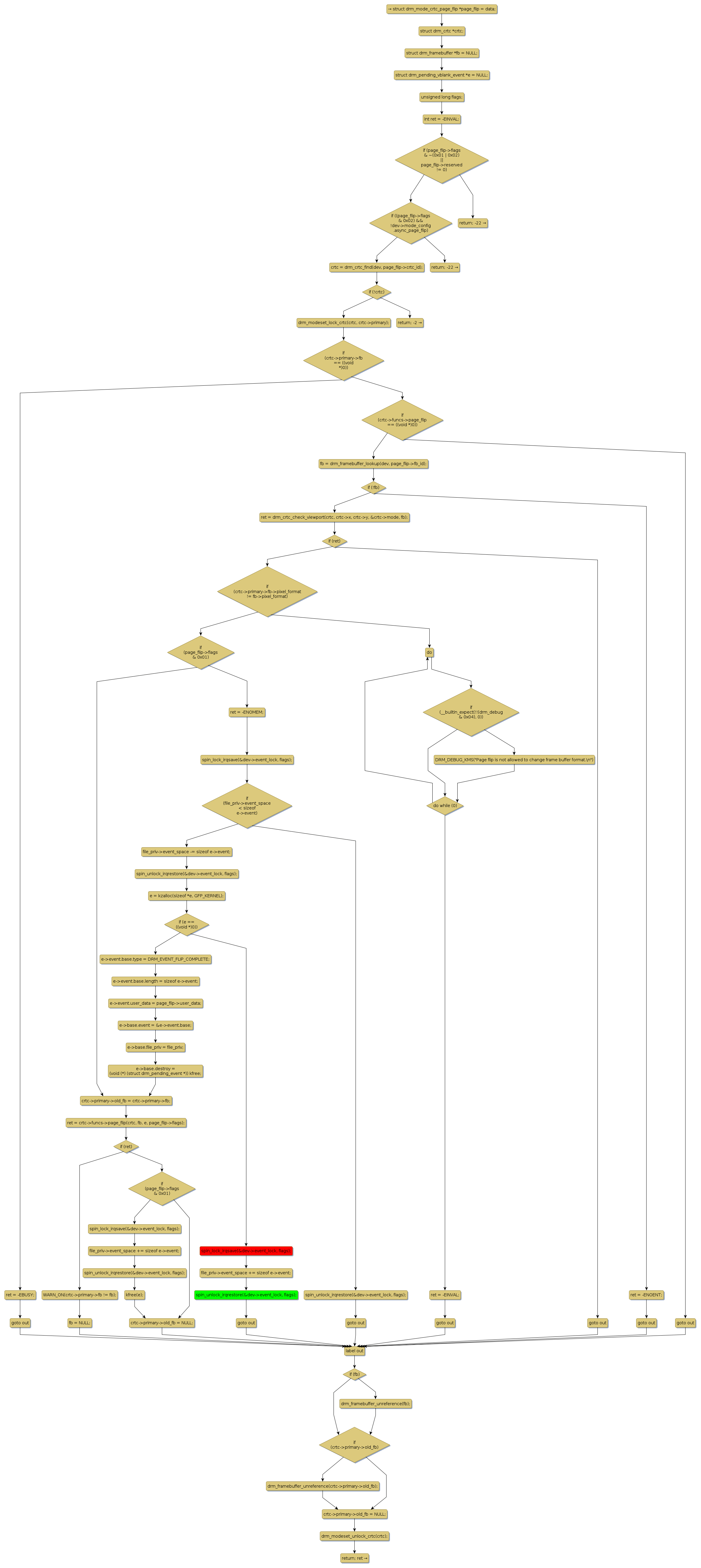
Instance Verification Kit (IVK)
spin lock @ [130201+43+/linux-3.19-rc1/drivers/gpu/drm/drm_crtc.c]
Instance Signature: event_lock
|
The Matching Pair Graph:
|
|
Function Name
|
Control Flow Graph (CFG)
|
Events Flow Graph (EFG)
|
Source Correspondence
|
|
drm_mode_page_flip_ioctl
|
|
|
[128564+24+/linux-3.19-rc1/drivers/gpu/drm/drm_crtc.c]
|